首页
>
信息公开
>
行政权力
>
行政许可公示
>
正文
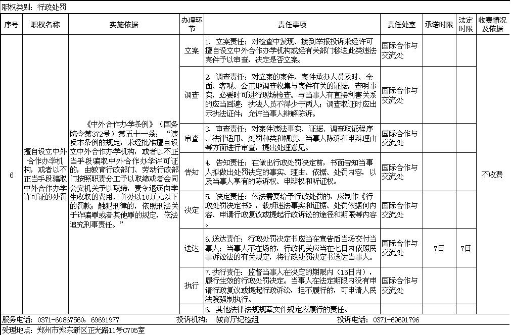
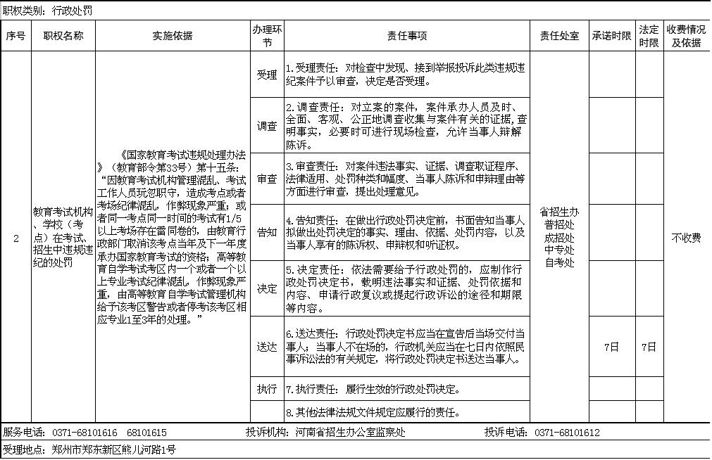
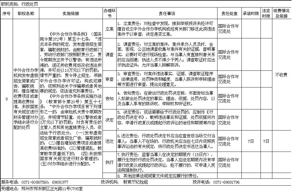
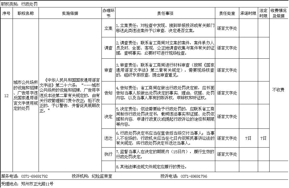
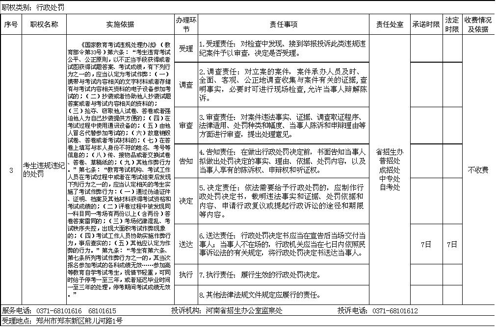
365足球网站责任清单
2017-05-22 17:21:29
【浏览字号:
大
中
小
】
来源:
教育厅办公室
打印
关闭
相关文章