首页
>
信息公开
>
行政权力
>
行政处罚公示
>
正文
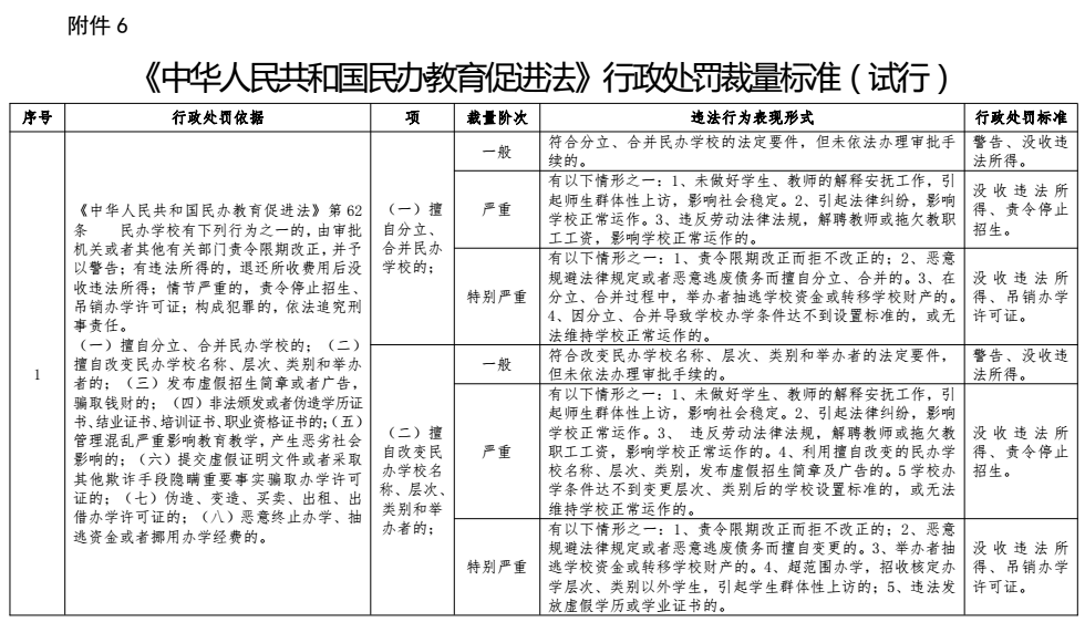
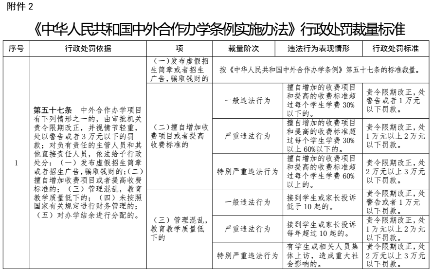
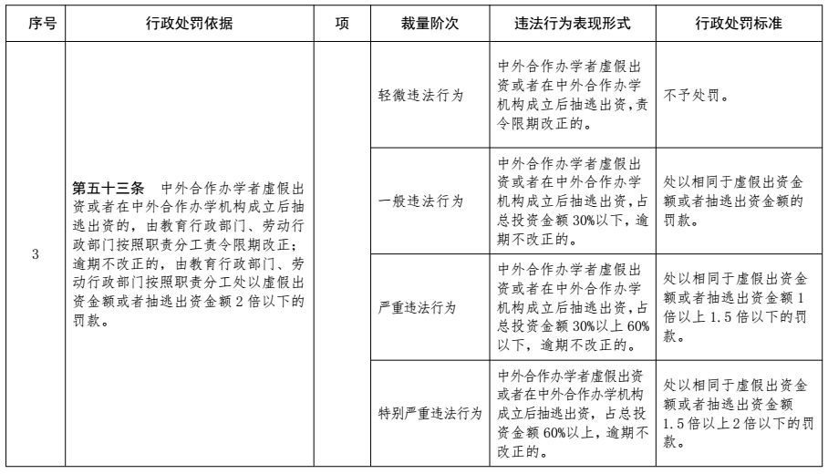
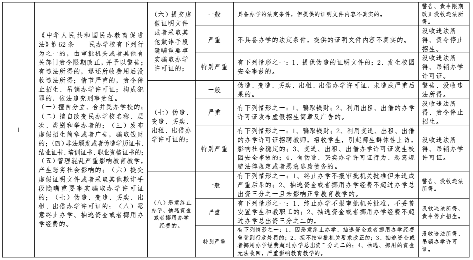
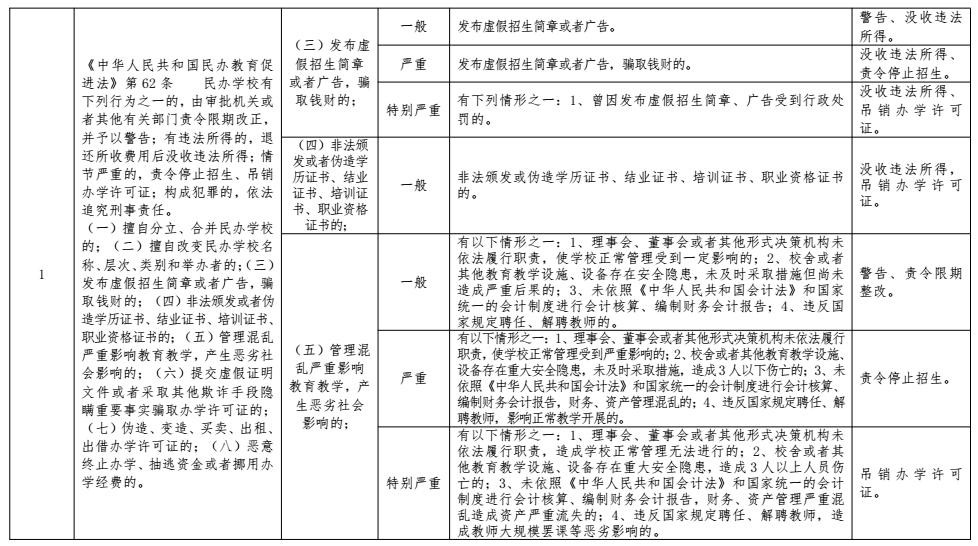
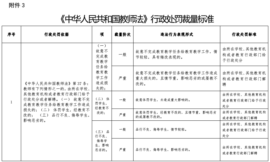
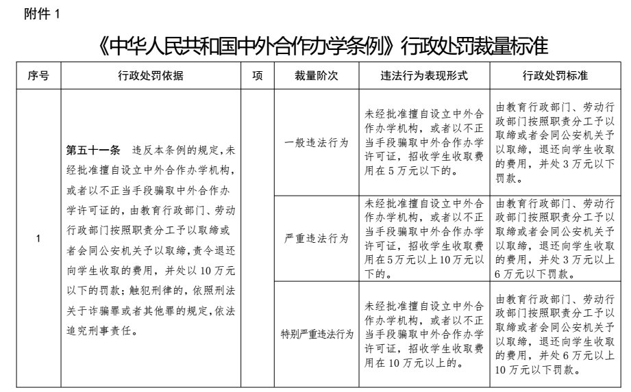
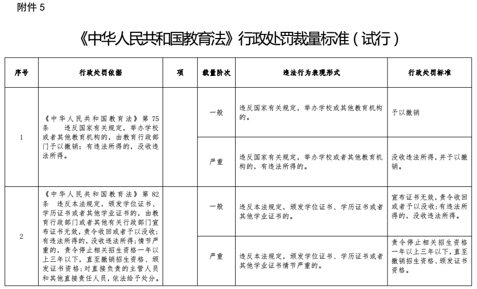
365足球网站行政处罚裁量标准
2017-12-08 16:02:36
【浏览字号:
大
中
小
】
来源:
教育厅办公室
打印
关闭
相关文章